找软件用软件,就到华军软件园! 软件发布 AI产品榜
所在位置: 首页 — 教程攻略 — 教程 — 安卓软件教程  —  快手怎么注...

快手怎么注销账户?-快手注销账户的方法

作者:清晨 日期:2025-10-18

快手
快手-13.11.40.45972

手机影音 占存:137.08 MB 时间:2016-09-05

软件介绍: 是由北京快手科技有限公司开发的一款短视频app,其诞生初期还是一款制作和分享GIF图片的短视频快...

立即下载

快手是北京快手科技有限公司旗下的短视频社交平台,那么快手怎么注销账户?快手注销账户的方法?下面就让小编给大家解答下吧!

快手下载

快手怎么注销账户?

1、进入账号设置:

打开快手APP,点击右下角【我】进入个人主页。

点击右上角【≡】图标(或左上角【三横线】),选择【设置】。

在设置页面中,点击【账号与安全】。

快手下载

2、申请注销账号:

在【账号与安全】页面找到【注销账号】选项,点击进入。

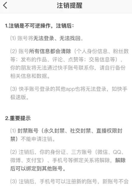
系统将提示注销条件,包括:账号处于安全状态(无冻结、盗号风险);账号无未处理的纠纷或违规记录;账号已解除所有第三方绑定。

快手下载

3、身份验证:

根据提示输入验证码或完成人脸识别。

确认注销协议,明确知晓注销后无法恢复账号。

4、提交申请并等待审核:

提交后,系统将进入7天冷静期(部分版本可能为15天或60天,期间可随时撤销注销申请)。

冷静期结束后账号将自动注销。

快手下载

以上就是华军小编为您整理的快手怎么注销账户?快手注销账户的方法啦,希望能帮到您。

相关文章