找软件用软件,就到华军软件园! 软件发布 AI产品榜
所在位置: 首页 — 教程攻略 — 教程 — 安卓软件教程  —  个人所得税...

个人所得税怎么申请退税?-个人所得税专项附加扣除有哪些?

作者: 日期:2024-03-05

个人所得税
个人所得税-2.2.6

金融理财 占存:67.34 MB 时间:2022-10-21

软件介绍: 个人所得税APP官方版是国家税务总局推出的官方税收管理、个税申报系统手机应用,从2019年起,所...

立即下载

个人所得税怎么申请退税?

1、下载个人所得税手机app,注册登录到个人账户

2、进入个人所得税app后,进入首页的年度汇算页面,在首页的“常用业务”里面找到“综合所得年度汇算”选项,点击进入;

3、进行简易申报,按照提示填写相关信息,汇缴地、受雇单位等;

4、填写专项附加扣除信息或者选择一键带入快捷填报;

5、绑定银行卡,在填写个人信息后,最后需要填写银行卡,按照页面提示填写,直到绑定好银行卡,此卡作为退税的银行卡,点击“下一步”就可以了。

6、提示汇算清缴后可以退税的,提交综合汇算结果,等待退税到账即可。

个人所得税专项附加扣除有哪些?

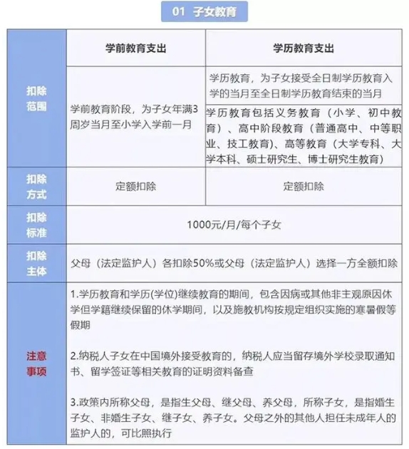
1、子女教育专项扣除,纳税人子女在学前或接受全日制学历教育费用时,可按每月1000元扣除;

2、继续教育专项扣除,纳税人在中国境内接受继续教育,按每月400元扣除,同一学历扣除不得超过48个月;

3、大病医疗专项扣除,在一年内,与医疗保险有关的医疗费用超过15000元的部分,汇算时扣除,限额为8万元;

4、住房贷款利息专项扣除,商业银行或公积金贷款,每月1000元标准扣除;

5、特别扣除住房租金,纳税人在工作城市没有住房的,也需要扣除;

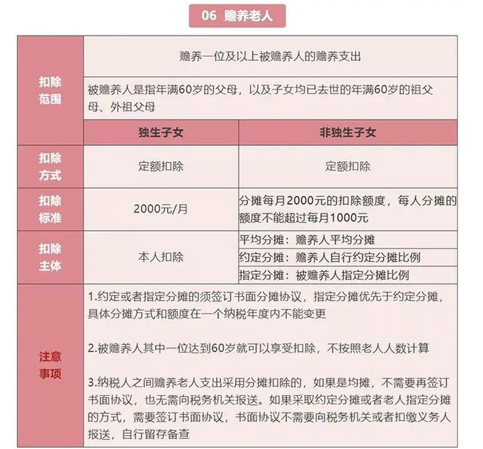
6、赡养老人专项扣除,独生子女每月扣除2000元,非独生子女和其他兄弟姐妹分摊扣除2000元,每人分摊金额不得超过1000元。

7、婴幼儿照顾费

以上就是个人所得税的相关内容,希望对您有所帮助!

相关文章